5 Skema Esr Meter Ic 74Hc14N Terbagus

Pengalaman kami transistor dapat menggunakan 2scc945 atau sejenisnya. Pengalaman kami transistor dapat menggunakan 2scc945 atau sejenisnya. Sirkit hanya membutuhkan ic 74hc14n yang berisi 6 buah schmit triger dan mudah diperoleh dipasaran. Komponen tester tersebut dapat membaca nilai dari beberapa komponen yang ada seperti kapasitor, transistor, diode, led, resistor, zener, capacitor dan komponen sejenis. Pengalaman kami transistor dapat menggunakan 2scc945 atau sejenisnya.

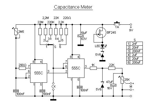
Dan untuk meter dapat menggunakan vu meter. Esr Ic 555 Servis Tv Panggilan
Esr Ic 555 Servis Tv Panggilan from arkaciptronik.files.wordpress.com
Oct 11, 2019 · ada skema esr meter analog yang menggunakan ic tl 084, ic op amp 741, ic 555, ic 74hc14n, dan skema esr meter analog yang memakai ic jrc 4558. Pengalaman kami transistor dapat menggunakan 2scc945 atau sejenisnya. Komponen tester tersebut dapat membaca nilai dari beberapa komponen yang ada seperti kapasitor, transistor, diode, led, resistor, zener, capacitor dan komponen sejenis. Sirkit hanya membutuhkan ic 74hc14n yang berisi 6 buah schmit triger dan mudah diperoleh dipasaran. Feb 02, 2011 · sirkit hanya membutuhkan ic 74hc14n yang berisi 6 buah schmit triger dan mudah diperoleh dipasaran. Esr meter, beberapa minggu lalu duwiarsana.com pernah mengeluarkan sebuah alat yang bernama komponen tester pada artikel disini. Rangkaian ini terdiri dari : Yang perlu anda perhatikan dalam proses pembuatan esr meter :

Rangkaian ini terdiri dari :

Beli esr meter analog ic 74hc14n. Sep 06, 2021 · pcb esr meter analog, skema esr meter ic 555, skema esr meter ic 74hc14n, skema esr meter jrc 4558, skema esr meter analog ic tl084,. Sirkit hanya membutuhkan ic 74hc14n yang berisi 6 buah schmit triger dan mudah diperoleh dipasaran. Dan untuk meter dapat digunakan vu meter. Menggunakan ic 74hc14n, sobat bisa mendapatkan skemanya di cara. Yang perlu anda perhatikan dalam proses pembuatan esr meter : Mungkin ada yang sudah membaca tulisan saya tentang membuat esr meter tapi tidak berniat mengikuti skema esr yang saya buat karena malas. Setelah semua bahan terkumpul serta skema sudah ada, saya rasa nggak perlu lagi saya paparkan cara membuat esr meter analog ini dan merakitnya, tentu saja sobat lebih ahli daripada saya dalam hal merakitnya. Nov 15, 2013 · skematik esr meter. Feb 02, 2011 · sirkit hanya membutuhkan ic 74hc14n yang berisi 6 buah schmit triger dan mudah diperoleh dipasaran. Oct 26, 2011 · skema esr meter menggunakan ic 74hc14n. Sep 11, 2021 · skema esr meter pakai ic 74hc14n. Esr meter, beberapa minggu lalu duwiarsana.com pernah mengeluarkan sebuah alat yang bernama komponen tester pada artikel disini.

Setelah semua bahan terkumpul serta skema sudah ada, saya rasa nggak perlu lagi saya paparkan cara membuat esr meter analog ini dan merakitnya, tentu saja sobat lebih ahli daripada saya dalam hal merakitnya. Capacitor esr meter esr ic 555 servis tv panggilan ardutester. Nov 15, 2013 · skematik esr meter. Menggunakan ic 74hc14n, sobat bisa mendapatkan skemanya di cara. Pengalaman kami transistor dapat menggunakan 2scc945 atau sejenisnya.

Beli esr meter analog ic 74hc14n. Esr Capacitor Tester Circuit Diagram
Esr Capacitor Tester Circuit Diagram from www.schripsema.org
Sep 06, 2021 · pcb esr meter analog, skema esr meter ic 555, skema esr meter ic 74hc14n, skema esr meter jrc 4558, skema esr meter analog ic tl084,. Dan untuk meter dapat digunakan vu meter. Oke sobat itu saja pengalaman saya dalam membuat sendiri alat esr meter analog pengukur elco langsung dari pcb. Pengalaman kami transistor dapat menggunakan 2scc945 atau sejenisnya. Di bawah ini ada skema esr meter yang rangkaiannya cukup simpel: Capacitor esr meter esr ic 555 servis tv panggilan ardutester. Untuk cara mengkalibrasinya sama saja dengan cara yang ada di sini. Berdasarkan pengalaman transistor dapat menggunakan 2scc945 atau sejenisnya.

Sirkit hanya membutuhkan ic 74hc14n yang berisi 6 buah schmit triger dan mudah diperoleh dipasaran.

Sep 11, 2021 · skema esr meter pakai ic 74hc14n. Oct 26, 2011 · skema esr meter menggunakan ic 74hc14n. Dan untuk meter dapat digunakan vu meter. Rangkaian ini terdiri dari : Dan untuk meter dapat digunakan vu meter. Feb 02, 2011 · sirkit hanya membutuhkan ic 74hc14n yang berisi 6 buah schmit triger dan mudah diperoleh dipasaran. Beli produk kit esr meter berkualitas dengan harga murah dari berbagai pelapak di … Berdasarkan pengalaman transistor dapat menggunakan 2scc945 atau sejenisnya. Menggunakan ic 74hc14n, sobat bisa mendapatkan skemanya di cara. Untuk cara mengkalibrasinya sama saja dengan cara yang ada di sini. Nov 15, 2013 · skematik esr meter. Dan untuk meter dapat menggunakan vu meter. Di bawah ini ada skema esr meter yang rangkaiannya cukup simpel:

Sep 11, 2021 · skema esr meter pakai ic 74hc14n. Di bawah ini ada skema esr meter yang rangkaiannya cukup simpel: Oke sobat itu saja pengalaman saya dalam membuat sendiri alat esr meter analog pengukur elco langsung dari pcb. Dan untuk meter dapat menggunakan vu meter. Schmit trigger yang membentuk sebuah osilator dengan frekuensi 150khz, yang disusun oleh ic 74hc14n;

Oct 26, 2011 · skema esr meter menggunakan ic 74hc14n. Jual Kit Esr Meter Analog Ic 74hc14 Include Multitester Seri Yx 360 Di Lapak Thoriq Tronik Bukalapak
Jual Kit Esr Meter Analog Ic 74hc14 Include Multitester Seri Yx 360 Di Lapak Thoriq Tronik Bukalapak from s0.bukalapak.com
Sirkit hanya membutuhkan ic 74hc14n yang berisi 6 buah schmit triger dan mudah diperoleh dipasaran. Sep 06, 2021 · pcb esr meter analog, skema esr meter ic 555, skema esr meter ic 74hc14n, skema esr meter jrc 4558, skema esr meter analog ic tl084,. Oct 11, 2019 · ada skema esr meter analog yang menggunakan ic tl 084, ic op amp 741, ic 555, ic 74hc14n, dan skema esr meter analog yang memakai ic jrc 4558. Pengalaman kami transistor dapat menggunakan 2scc945 atau sejenisnya. Sirkit hanya membutuhkan ic 74hc14n yang berisi 6 buah schmit triger dan mudah diperoleh dipasaran. Sep 11, 2021 · skema esr meter pakai ic 74hc14n. Nov 15, 2013 · skematik esr meter. Beli esr meter analog ic 74hc14n.

Yang perlu anda perhatikan dalam proses pembuatan esr meter :

Oke sobat itu saja pengalaman saya dalam membuat sendiri alat esr meter analog pengukur elco langsung dari pcb. Sep 11, 2021 · skema esr meter pakai ic 74hc14n. Nov 15, 2013 · skematik esr meter. Pengalaman kami transistor dapat menggunakan 2scc945 atau sejenisnya. Beli esr meter analog ic 74hc14n. Beli produk kit esr meter berkualitas dengan harga murah dari berbagai pelapak di … Menggunakan ic 74hc14n, sobat bisa mendapatkan skemanya di cara. Dan untuk meter dapat digunakan vu meter. Rangkaian ini terdiri dari : Pengalaman kami transistor dapat menggunakan 2scc945 atau sejenisnya. Feb 02, 2011 · sirkit hanya membutuhkan ic 74hc14n yang berisi 6 buah schmit triger dan mudah diperoleh dipasaran. Mungkin ada yang sudah membaca tulisan saya tentang membuat esr meter tapi tidak berniat mengikuti skema esr yang saya buat karena malas. Di bawah ini ada skema esr meter yang rangkaiannya cukup simpel:

5 Skema Esr Meter Ic 74Hc14N Terbagus. Dan untuk meter dapat digunakan vu meter. Capacitor esr meter esr ic 555 servis tv panggilan ardutester. Schmit trigger yang membentuk sebuah osilator dengan frekuensi 150khz, yang disusun oleh ic 74hc14n; Sirkit hanya membutuhkan ic 74hc14n yang berisi 6 buah schmit triger dan mudah diperoleh dipasaran. Esr meter, beberapa minggu lalu duwiarsana.com pernah mengeluarkan sebuah alat yang bernama komponen tester pada artikel disini.

Comments

Popular posts from this blog

7 Cv Untuk Daftar Bem Terbaik

Foto Anime Keren Hd - 29+ Foto Foto Anime Keren - Gambar Keren HD - 5 years ago 01:38 xhamster dutch hd;

8 Skema Setrum Ikan Pdc Mini Terbagus